電子ルーレットの製作
回転に合わせて音が出るルーレット
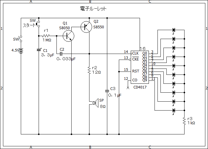
10個のLEDが光りながら回転する電子ルーレットです、スタートボタンを押すと電解コンデンサに電気が蓄えられ、その量によって発振部の動作時間が変わり、ボタンを離すと電解コンデンサの電荷が徐々に減りLEDの回転も遅くなりやがて電荷が無くなると最後のLEDが点灯して止まる。 回路は発振部からのパルスにより、10進カウンタが作動してLEDの位置が一つづつ移動する。10番目の次は1番目が光るのでルーレットのようにぐるぐる回るようになる。

発振部はNPN型とPNP型のトランジスの組合わせた弛張発振回路で構成し、10進カウンタはCD4017Eを使用している。スピーカで回転に合わせて音を出すようにしている。
 参考文献:  電子工作マガジン No.3 電波新聞社 2009/4/30発行 P27
 
動画
 
 
 
回路図
 
 
LEDの電流制限抵抗は、本来は各LEDに取付けるべきだが、この回路では常に一つのLEDしか点灯しないので一本の抵抗で対応している。
充電用コンデンサC1とr1を変える停止するまでの時間を変えられる。コンデンサC2とr1を変えると回転する速さを変更することが出来る。r2を大きくするとスピーカ音量が下がる、逆に小さくしすぎるとICの入力パルスが下がり回転しなくなる。
10個のLEDを円形に配置し、IC の出力ポートの順番に注意して配線する。
                                                        
 
 
                                          
MENU(DIY工作室に戻る)